日本大型连锁店之一的上海梅龙镇伊势丹百货发布终止营业通知说,由于租约到期,将于2024年6月30日终止营业。另外, 天津滨海新区南京路伊势丹百货也将于4月14日终止营业。
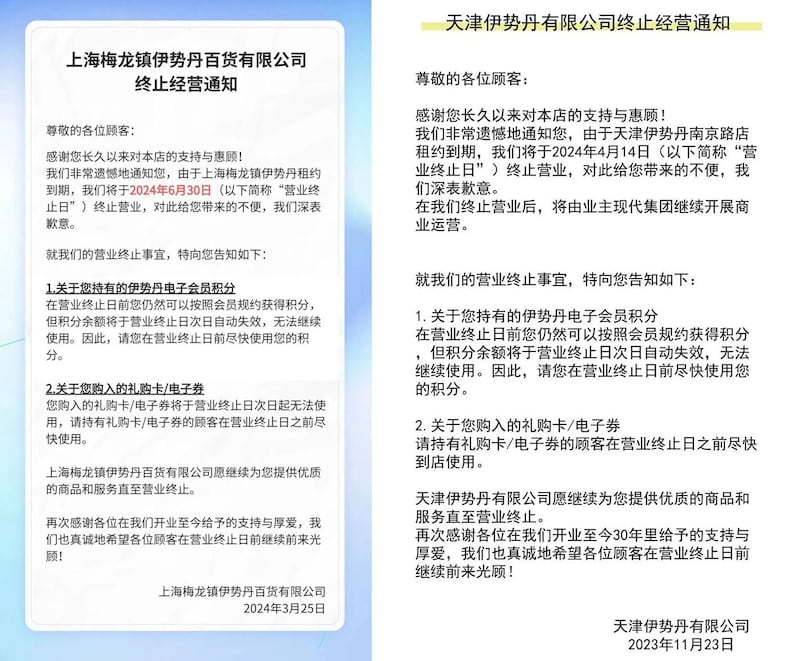
本周一(25日),上海梅龙镇伊势丹百货有限公司发布终止经营通知称,由于上海梅龙镇伊势丹租约到期,将于2024年6月30日终止营业,公司愿继续为消费者提供优质的商品和服务直至营业终止。据第一财经网站报道,有伊势丹内部人士表示,关店原因就是租约到期,其实公司去年就已经基本确定了在今年租约到期后会关闭门店,至于后续该项目由谁接手,尚未可知。
上海梅龙镇伊势丹有27年经营史6月底关闭
据官方公众号介绍,上海梅龙镇伊势丹百货于1997年开业,该店位于上海繁华商圈南京西路,是一家集化妆品、美容仪器、家居生活用品、女装杂货等于一体的综合性百货商店。
上海市场作为中国经济的晴雨表,如今外资零售业先后撤离当地市场,折射出中国营商环境正在发生变化。上海居民丁女士周二接受自由亚洲电台采访时说,经济萧条,外资企业撤离已势在必行。她说,即使一些在本地有良好人脉关系的零售店,也无力继续经营:“现在经济不好,超市都在关店,农工商会经营也不好,就要关掉。农工商会原来是黄菊(已故高官)老婆经营的。”

上海梅龙镇伊势丹百货并不是伊势丹百货今年在中国关闭的首个百货商店。去年11月23日,天津滨海新区伊势丹百货公司宣布,伊势丹百货南京路店计划于今年4月14日终止营业;理由是租约到期。据公开信息显示,上海梅龙镇伊势丹百货6月30日停业后,伊势丹百货在中国内地市场仅剩天津的仁恒伊势丹百货一家门店。
中国南京网民陆先生接受本台采访时说,过去一年,陆续有外资零售业务撤离中国,说明中国民众消费能力大不如前:“百姓没有消费能力,这些零售企业肯定要走。目前,中国经济环境一年不如一年,外企大规模撤离,中国的企业订单量集体下降,我们这类经济一直不好。”
伊势丹百货公司分布新马泰 唯关闭中国店
有近140年历史的日本伊势丹百货,在亚洲的分店还包括马来西亚、新加坡以及泰国,唯独在中国的分店相继结业。2022年7月1日,成都伊势丹百货有限公司发布终止经营通知,当年12月31日关店,终止15年业务。数年前,沈阳伊势丹已退出市场。
上海百货业内人士顾女士告诉本台,中国百货业萧条是一个整体趋势:“现在不要说上海,零售市场繁荣的深圳、成都、重庆、武汉比上海更差,一方面本地百货公司的外国商品价格贵、更新慢,另方面受到经济环境影响,收入减少,人们的消费习惯趋于保守,他们宁可出国旅游时直接在日本或欧洲购买名牌。而一般打工的会网购廉价商品,包括衣服及鞋类等。”
据澎湃新闻周三报道, 除了伊势丹外,也有日系百货同样面临关店、收缩的境地。例如2022年底,伊藤洋华堂进入中国25年的首店成都春熙路店终止运营,在此之前,伊藤洋华堂在北京地区的门店因亏损而关闭多店。面临考验的百货也不止日本品牌。例如,去年8月底,由于与合资方的合作期限今年届满,上海最后一家太平洋百货也停业。
记者:乾朗、刘邦羽 责编:许书婷、陈美华、嘉远 网编:瑞哲